Tel:+86-10-64187881 | E-mail: service@qiminer.com

  • 首页
  • 关于我们
    • 公司介绍
    • 发展历程
    • 客户分布
  • 注册咨询
    • 进口医疗器械
    • 国产医疗器械
    • 临床评价
    • 质量体系服务
    • 化妆品
    • 消毒产品
    • 体外诊断试剂
  • 临床试验
    • CRO
    • SMO
    • 临床试验基地
    • 临床试验流程
    • 相关法规
  • 翻译
    • 团队介绍
    • 服务内容
    • 翻译流程
  • 新闻动态
    • 法规动态
    • 指导原则
    • 审评论坛
    • 公司动态
  • 信息查询
    • 审评进度查询
    • 法规查询
    • 产品分类查询
  • 招聘信息
化妆品
  • 服务介绍
  • 注册流程
  • 分类方法
  • 技术要求及检测
  • 申报资料
  • 相关法规
  • 什么是医疗器械?

  • 目前医疗器械产品申报有哪几种形式?

  • 医疗器械备案/注册的有效期是多久?

  • 医疗器械销售企业应持有产品的哪些资料以备查?

  • 医疗器械产品技术要求是什么?

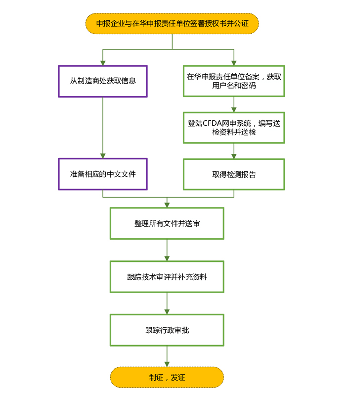
注册流程

网站地图

  • 注册咨询
  • 临床试验
  • 新闻动态
  • 招聘信息
  • 常见问题

友情链接

  • 国药局
  • 国药局审评中心
  • 北大口腔医院检验中心
  • 北京医疗器械检验所
  • 中检所

联系我们

北京市朝阳区红军营南路15号院瑞普大厦C座602室,邮   编100012

电话(Tel):86-10-64187881
网址(Web):www.qiminer.com


在线沟通

© 北京奇敏儿信息咨询有限责任公司京ICP备13000337号